有着寒王之称的寒武纪是国产AI芯片第一股,去年股价暴涨,成立10年来最终实现了年度盈利。
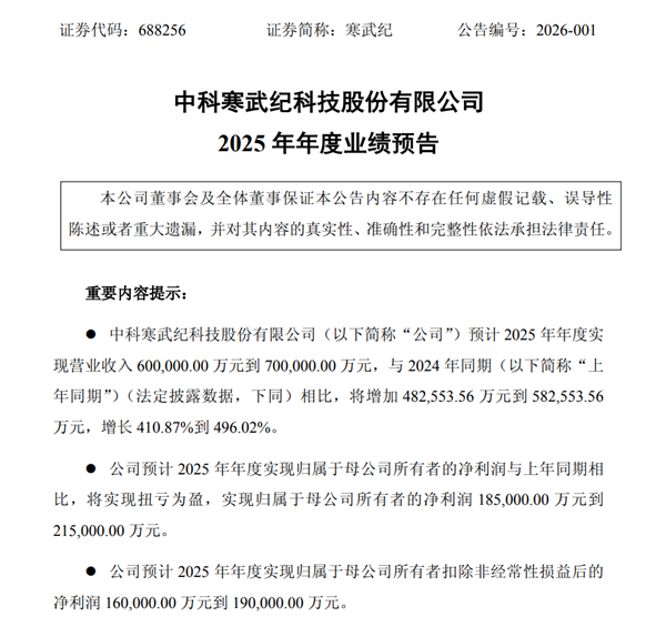
该公司今晚发布了2025年度业绩预告,预计2025年年度实现营业收入600,000.00万元到700,000.00万元,与2024年同期(以下简称“上年同期”)(法定披露数据,下同)相比,将增加482,553.56万元到582,553.56万元,增长410.87%到496.02%。
公司预2025年年度实现归属于母公司所有者的净利润与上年同期相比将实现扭亏为盈,实现归属于母公司所有者的净利润185,000.00万元到215,000.00万元。
对于业绩扭转的原因,寒武纪在公告中表示,公司始终深耕人工智能芯片产品的研发与技术创新领域。
报告期内,受益于人工智能行业算力需求的持续攀升,公司凭借产品的优异竞争力持续拓展市场,积极推动人工智能应用场景落地,本期营业收入较上年同期大幅增长,进而带动公司整体经营业绩提升,净利润实现扭亏为盈。

寒武纪公司成立于2016年,主业是AI人工智能芯片研发,2020年在科创板上市,创造了审核最短时间纪录。
由于先进芯片研发到上市需要大量资金、时间,寒武纪过去几年一直在亏损,18到24年的6年间亏损额超过50亿元,2024年Q4季度首次实现季度盈利,2025年首次实现全年度盈利。
寒武纪的AI芯片有多个系列,不过由于众所周知的原因,官网上的最新产品线还停留在多年前的思元370系列,规格早已经落后,网上可查到的信息是23年发布的思元590对标NVIDIA的A100,之后的思元690性能翻倍,对标的是H100,据说能达到后者性能的80%或者90%。
更新一代的产品线还不得而知,网上有思元790的传闻,说是采用Chiplets芯粒封装,但性能信息比较混乱,跟思元690好像混淆了,也是对标H100的,这显然不太符合常理。
截至1月30日收盘,寒武纪股价1258.89元,市值超过5300多亿元,去年一度冲到1600元左右,市值近7000亿。
